企業博客
更多>>不同類型石英晶體振蕩電路及其應用
來源:http://m.jqhs.com.cn 作者:康比電子 2018年12月21
任何的電子產品都是由電子電路以及電子元器件組成的,而振蕩器是電子電路,使各自的電子信號通常為正弦波和方波.在用作石英晶體振蕩器的其他類型的電子設備如石英中非常重要.幅度調制無線電發射機使用振蕩來產生載波波形.AM無線電接收器使用特殊的振蕩器,它被稱為諧振器來調諧電臺.振蕩器存在于計算機,金屬探測器和槍支中.下面解釋不同類型的振蕩器.
振蕩器的意義是什么?
振蕩器的工作原理是振蕩,它是一種機械或電子設備.兩件事之間的周期性變化是基于能量的變化.振動用于手表,收音機,金屬探測器以及許多其他設備中使用振蕩器.
振蕩器原理
該有源晶振將來自直流電源給一個交流電流,并且它們在許多電子裝置中.振蕩器中使用的信號是正弦波和方波.一些例子是由無線電和電視發射機廣播的信號,在計算機和視頻游戲中使用的時鐘.
振蕩器的類型
有兩種類型的電子振蕩器,它們是線性和非線性振蕩器.的線性振蕩器得到正弦輸入.線性振蕩器由質量m和平衡線性力組成.通過應用鉤子的低,彈簧產生的力對于小的位移是線性的.
阿姆斯特朗振蕩器
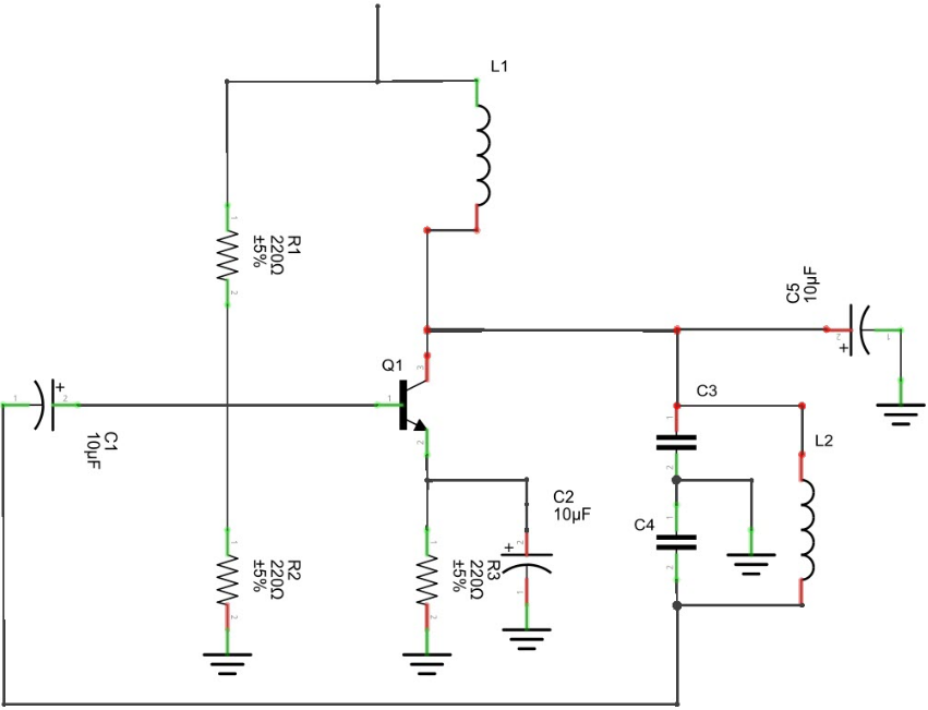
Armstrong振蕩器是一個LC電子振蕩器,為了產生這個振蕩器,我們使用的是電感器和電容器.912年,美國工程師埃德溫·阿姆斯特朗發明了阿姆斯特朗振蕩器,它是第一個貼片晶振振蕩器電路,并且在1913年,這個振蕩器被作為奧地利工程師的亞歷山大·邁斯納用在第一個真空管中. Armstrong振蕩器被稱為tickler振蕩器,因為反饋信號的各個特征應產生振蕩,磁耦合到油箱指示器.讓我們考慮耦合弱,但維持振蕩就足夠了.下面的等式表示振蕩頻率f.Armstrong振蕩器也稱為Meissner振蕩器或嘀嗒振蕩器.
哈特利振蕩器
哈特利振蕩器是一種電子振蕩器.該振蕩的頻率由調諧電路決定.調諧電路由電容和電感組成,因此它是一個LC振蕩器.1915年由美國工程師拉爾夫哈特利發明了這種振蕩器.Hartley電路的特征是調諧電路由與兩個串聯電感并聯的單個電容器組成.從用于振蕩目的的兩個電感器的中心連接,獲取反饋信號. Hartley振蕩器與Colpitts平行,除了它使用一對分接線圈作為兩個分接電容器的替代.從下面的電路中,輸出電壓在電感器L1兩端產生,反饋電壓在電感器L2上.反饋網絡以下面給出的數學表達式給出
這種振蕩將產生所需的頻率范圍,Hartley振蕩器用于射頻范圍為30Mhz石英晶振,在無線電接收器中,使用該振蕩器并且它具有寬范圍的頻率
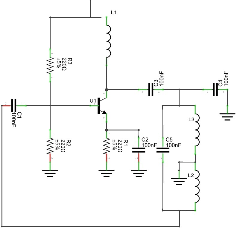
ColpittsOscillator
Colpitts振蕩器由EdwinH.Colpitts于1918年由美國工程師設計.該振蕩器是電感器和電容器的組合.Colpitts振蕩器的特性是有源器件的反饋,它們來自分壓器,由兩個電感器組成,兩個電容器串聯在電感器上.
Colpitts電路由增益器件組成,如雙極結,場效應晶體管,運算放大器和真空管.輸出連接到反饋回路中的輸入,它具有并聯調諧電路,并且其用作帶通濾波器用作石英晶體振蕩器的頻率.該振蕩器是Hartley振蕩器的電氣雙振蕩器,因此反饋信號來自感應分壓器,它具有串聯的兩個線圈.
以下電路圖顯示了常見的Colpitts基本電路.電感器L和電容器C1和C2都與并聯諧振回路電路串聯,它給出振蕩器的頻率.C2端子上的電壓施加到晶體管的基極-發射極結,以產生反饋振蕩.
應用
它用于產生頻率非常高的正弦輸出信號,涉及的頻率范圍很廣,它用于無線電和移動通信,在商業目的中,使用了許多應用
多波振蕩器
多波振蕩器是由法國工程師GeorgesLakhovsky在1920年至1940年間發明的.他表明細胞的細胞核具有細絲,它與電子振蕩器非常相似,并且具有接收能力.并發送振動信息.多波振蕩器是實驗性的,對歷史儀器的研究,并沒有醫學上的要求.多波振蕩器單元呈現印刷電路板黃金比例天線.
應用
由于整體工作,這種振蕩的治療作用非常糟糕,愈合過程由身體的所有部位完成,MWO在全球許多國家被個人使用,該振蕩器用于治療癌癥
本文介紹了不同類型的石英晶體振蕩器電路及其應用.我希望通過閱讀本文,您了解不同類型的振蕩器及其應用.如果您對本文有任何疑問或要實施任何電子項目,可聯系康比電子
振蕩器的意義是什么?
振蕩器的工作原理是振蕩,它是一種機械或電子設備.兩件事之間的周期性變化是基于能量的變化.振動用于手表,收音機,金屬探測器以及許多其他設備中使用振蕩器.

該有源晶振將來自直流電源給一個交流電流,并且它們在許多電子裝置中.振蕩器中使用的信號是正弦波和方波.一些例子是由無線電和電視發射機廣播的信號,在計算機和視頻游戲中使用的時鐘.
振蕩器的類型
有兩種類型的電子振蕩器,它們是線性和非線性振蕩器.的線性振蕩器得到正弦輸入.線性振蕩器由質量m和平衡線性力組成.通過應用鉤子的低,彈簧產生的力對于小的位移是線性的.
阿姆斯特朗振蕩器
Armstrong振蕩器是一個LC電子振蕩器,為了產生這個振蕩器,我們使用的是電感器和電容器.912年,美國工程師埃德溫·阿姆斯特朗發明了阿姆斯特朗振蕩器,它是第一個貼片晶振振蕩器電路,并且在1913年,這個振蕩器被作為奧地利工程師的亞歷山大·邁斯納用在第一個真空管中. Armstrong振蕩器被稱為tickler振蕩器,因為反饋信號的各個特征應產生振蕩,磁耦合到油箱指示器.讓我們考慮耦合弱,但維持振蕩就足夠了.下面的等式表示振蕩頻率f.Armstrong振蕩器也稱為Meissner振蕩器或嘀嗒振蕩器.
f=1/2Π√LC
為了實現180度相移振蕩,Armstrong振蕩使用晶體管,如上圖所示.從圖中可以看出,輸出來自初級變壓器,它有一個晶振體管,反饋來自變壓器的次級線圈.通過使用初級線圈看到變壓器次級線圈中的極性點被反轉.工作頻率由電容器C1和變壓器的初級線圈獲得.哈特利振蕩器
哈特利振蕩器是一種電子振蕩器.該振蕩的頻率由調諧電路決定.調諧電路由電容和電感組成,因此它是一個LC振蕩器.1915年由美國工程師拉爾夫哈特利發明了這種振蕩器.Hartley電路的特征是調諧電路由與兩個串聯電感并聯的單個電容器組成.從用于振蕩目的的兩個電感器的中心連接,獲取反饋信號. Hartley振蕩器與Colpitts平行,除了它使用一對分接線圈作為兩個分接電容器的替代.從下面的電路中,輸出電壓在電感器L1兩端產生,反饋電壓在電感器L2上.反饋網絡以下面給出的數學表達式給出
反饋網絡=XL2/XL1=L2/L1
應用這種振蕩將產生所需的頻率范圍,Hartley振蕩器用于射頻范圍為30Mhz石英晶振,在無線電接收器中,使用該振蕩器并且它具有寬范圍的頻率
ColpittsOscillator
Colpitts振蕩器由EdwinH.Colpitts于1918年由美國工程師設計.該振蕩器是電感器和電容器的組合.Colpitts振蕩器的特性是有源器件的反饋,它們來自分壓器,由兩個電感器組成,兩個電容器串聯在電感器上.

以下電路圖顯示了常見的Colpitts基本電路.電感器L和電容器C1和C2都與并聯諧振回路電路串聯,它給出振蕩器的頻率.C2端子上的電壓施加到晶體管的基極-發射極結,以產生反饋振蕩.
應用
它用于產生頻率非常高的正弦輸出信號,涉及的頻率范圍很廣,它用于無線電和移動通信,在商業目的中,使用了許多應用
多波振蕩器
多波振蕩器是由法國工程師GeorgesLakhovsky在1920年至1940年間發明的.他表明細胞的細胞核具有細絲,它與電子振蕩器非常相似,并且具有接收能力.并發送振動信息.多波振蕩器是實驗性的,對歷史儀器的研究,并沒有醫學上的要求.多波振蕩器單元呈現印刷電路板黃金比例天線.
應用
由于整體工作,這種振蕩的治療作用非常糟糕,愈合過程由身體的所有部位完成,MWO在全球許多國家被個人使用,該振蕩器用于治療癌癥
本文介紹了不同類型的石英晶體振蕩器電路及其應用.我希望通過閱讀本文,您了解不同類型的振蕩器及其應用.如果您對本文有任何疑問或要實施任何電子項目,可聯系康比電子
正在載入評論數據...
此文關鍵字: 石英晶體振蕩器意義石英晶體振蕩器類型及原理
相關資訊
- [2026-02-28]Suntsu元器件儲存與耐用性指南
- [2023-09-05]家用電器依賴Jauch晶振
- [2023-09-01]IQD常見問題
- [2023-06-29]6G小體積Q26.0-JXS21-12-10/20-...
- [2023-06-28]6G晶振X1G0036910116晶體振蕩器...
- [2020-07-07]TXC晶振強大之處原來可以從這點...
- [2019-08-26]電子書籍市場的晶振器件需具備小...
- [2019-08-22]低ESR50兆赫晶振優化性能






